近日,苏州工业园区人民法院对苏州叠纸网络及上海暖叠网络起诉祖龙及其淮安祖龙商标侵权及不正当竞争纠纷一案做出一审判决。
法院裁定祖龙及淮安祖龙公司需要赔偿叠纸及上海暖叠网络因商标侵权及不正当竞争行为造成的经济损失及合理开支合计15万元人民币。
据悉,叠纸与祖龙这一诉讼案源于祖龙在其运营的游戏《以闪亮之名》的广告中多次将叠纸公司的注册商标“闪耀暖暖”“无限暖暖”“奇迹暖暖”等设置为显性或隐性搜索关键词进行使用,故而叠纸对祖龙及其相关公司发起法律诉讼。
天眼查资料显示,该诉讼案于2024年4月立案,经历了多轮开庭审讯,于上个月有了新一部进展。但关于该案的具体细节,官方尚未有消息披露。
有意思的是,祖龙也在起诉叠纸不正当竞争,并且案件于3月31日开庭,受理法院也是上述诉讼案的苏州工业园区人民法院。目前该案件仍在审理,尚未有判决结果。

关于叠纸起诉祖龙商标侵权及不正当竞争行为案件,祖龙在诉讼中提出此关键词设定投放的行为并非由己方实施。在发现情况后也曾多次向广告平台方投诉,他们认为叠纸提到的显性使用是由于相关平台方的技术原因造成的。
广告平台方腾讯作为第三人,在庭审过程中表示没有对涉案关键词进行任何编辑修改选择,关键词是祖龙自行添加的。

最终,法院认为鉴于现有证据不足以证明暖叠公司为注册商标(“无限暖暖”“闪耀暖暖”)的权利人,故其无权主张案涉注册商标权。但被告淮安祖龙公司作为案涉被推广游戏的运营方且天津祖龙公司的关联方,对上述推广行为理应知晓并从中受益,故两被告构成共同侵权。

而对于叠纸起诉祖龙的不正当竞争,法院认为后者行为违背了诚实信用原则,属于反不正当竞争法第二条规定的不正当竞争行为,应当依照上述法律规定予以规制,被告方应当承担停止侵权、赔偿损失等民事责任。
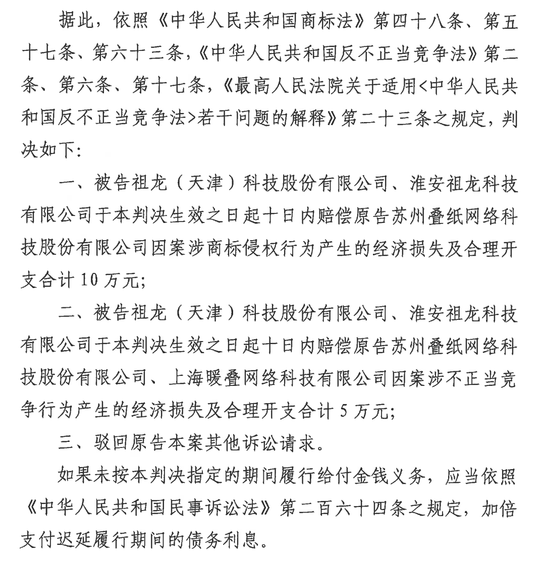
考虑到叠纸未举证侵权行为的实际损失以及案件的多重特殊情况,苏州市人民法院依据《中华人民共和国商标法》《中华人民共和国反不正当竞争法》及相关司法解释,最后裁定:
商标侵权部分:祖龙公司赔偿叠纸公司因商标侵权行为导致的经济损失及合理开支共计10万元。不正当竞争部分:祖龙公司赔偿叠纸公司及关联公司因不正当竞争行为导致的经济损失及合理开支共计5万元。

近两年,国内政府部门对于企业的不正当竞争法案颇为重视。在2022年《反不正当竞争法》的修订就新增“网络不正当竞争”专条(第十二条),明确禁止流量劫持、恶意干扰、恶意不兼容等行为。2024年的修订草案中,其又新增两类新型网络不正当竞争行为:违规数据爬取、利用平台规则实施恶意交易,不断规范市场中企业的竞争行为。
这些年,游戏行业因广告素材、买量推广引发的诉讼案并不少。此次叠纸与祖龙的纠纷也因关键词搜索推广而产生。这也给我们一些启示,游戏厂商在热门事件、IP素材、宣传话术、关键词设定时,需要慎重审核是否侵犯其他IP主体的合法权益,避免争议和纠纷。
元宇宙数字产业服务平台
下载「陀螺科技」APP,获取前沿深度元宇宙讯息
110777025(手游交流群)
108587679(求职招聘群)
228523944(手游运营群)
128609517(手游发行群)