推广
随着这些年国内游戏厂商声量壮大,中国游戏全球化/区域化新品布局、中国厂商与宣发联动、投资并购等业态频发。在越来越多成功者试行的案例面前,我们是否能从中寻索到适合自己的最新机遇!每周末,我们将为大家盘点一周的产业要点。
业内声音🔊
——我们当时看到了几个现象,一是我们单机游戏用户数量已经世界领先,2016年中国PC游戏用户数已经和美国相当,从用户规模上2016年已经是很好的起点;二是2006—2016年所有人还在大荧幕看外国电影,但是到2016年,中国票房最高的已经是中国团队拍摄的中国题材电影。
11月7日,在2025年世界互联网大会乌镇峰主论坛上,游戏科学创始人冯骥表示,中国团队一旦做了中国题材的作品,并且能够追赶、接近甚至超过国际水平,那么毫无疑问中国用户会给到相当大的回报。而一旦产品不达标,那么中国用户也有双火眼金睛,会识别出来并“给予教训”。
行业要闻🔥
【1】近期,A股游戏板块企业相继披露了2025年第三季度财务报告。
整体来看,伴随宏观环境企稳回暖,叠加暑期用户活跃度提升,多家游戏公司在本季度展现出稳健增长态势,诸如世纪华通(ST华通)、恺英网络、巨人网络等均表现不俗;但与此同时,部分企业仍面临增长乏力困境,例如汤姆猫、盛天网络、*ST大晟等。
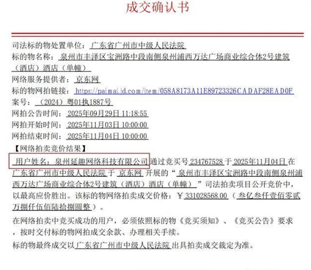
【2】近日,游戏研发商延趣网络以3.31亿元底价,通过京东司法拍卖平台成功竞得位于泉州市丰泽区的泉州浦西万达广场商业综合体2号建筑(即富力万达文华酒店)。此举引发业内对游戏公司资产配置与跨界投资的广泛关注。
.png)
据悉,该酒店土地面积约18.34万平方米,建筑面积约4.78万平方米,规划用途为酒店,实际用途涵盖商业、办公及客房。酒店共24层,土地使用年限至2050年8月2日。市场估价约为4.73亿元,此次起拍价为3.3亿元。
【3】报道称,11月4日,大宇资讯董事长凃俊光在公司内部信中宣布,大宇资讯更名为「光聚晶电联合股份有限公司」(Star Fusion Group),并且公司发展方向调整,未来将聚焦半导体、新能源等业务。原公司名「大宇资讯」将保留作为子公司,专注于游戏研发、原创IP、玩家运营等。
.png)
【4】近日,据外媒Pocketgamer报道,Supercell CEO Ilkka Paananen在领英平台分享了关闭《爆裂小队(Squad Busters)》的决策背景。他表示,这是Supercell历史上首次由运营团队主导并决定终止游戏的开发,并强调“做出这一决定,比推出游戏更需要勇气”。
Paananen坦言,《爆裂小队》“未能达到我们期望的品质标准”,但他相信,这次开发经验将为团队带来宝贵教训。未来,Supercell计划对外分享相关经验,以帮助更多开发者为全球玩家创作出更好的游戏。
【5】11月7日,R星官方突然宣布《GTA6》将再度跳票,从原定的2026年5月26日延期至2026年11月19日发售,这一举措无疑将对2026年诸多游戏的发售时间产生影响。
.png)
【6】Square Enix近日公布其AI应用路线图,计划在未来两年内大幅引入生成式人工智能技术,目标是到2027年底将约70%的游戏品质保证与除错工作实现自动化处理。为实现这一目标,Square Enix已与东京大学松尾岩泽研究室达成合作,共同探索AI技术在游戏开发效率提升方面的应用潜力。
.png)
【7】据GameSpot报道,网易旗下、由前《魔兽世界》首席系统设计师“鬼蟹”Greg Street创立的MMO游戏工作室Fantastic Pixel Castle确认将于11月17日正式被关闭。Greg Street暗示工作室被迫关停的原因是资金不足,不过他也表示“仍有一线希望”能获得新的资金让工作室继续存在,但这取决于目前团队中有多少人愿意留下来。
.png)
【8】近日,移动应用市场研究机构AppMagic公布了2025年10月的全球手游收入排行榜及下载榜。据AppMagic数据,2025年10月移动游戏市场全球玩家支出约64亿美元,同比下降1.2%,环比下降1.4%,整体表现稳健。
从排行榜上看,前十的游戏中,半数实现收入增长。《王者荣耀》回归榜首,《Gossip Harbor》《Kingshot》《三角洲行动》排名增势强劲,《SD高达G世代永恒》《怪物弹珠》《梦幻西游》重回Top30榜单。
.png)
【9】据陀螺君不完全统计,本月预计有24款新游正式定档,并有16款产品正在或即将开启限量测试。从数量上看,11月新游较10月有所减少,且大厂产品的占比不高。
.png)
从发行排期来看,少有新品出现撞档情况。游戏类型上,本月没有出现同类型扎堆情况,新游类型涵盖角色扮演(RPG)、SLG、模拟经营、悬疑解谜、Roguelike等,整体丰富性较高。
产品观察👀
【1】10月22日在steam和PS上同步发售的《超英派遣中心》,在短短的十天内售出了100万份。目前,这款游戏在PS商店的评分高达4.94,超越《死亡搁浅2》和《光与影:33号远征队》,成为今年PS商店评分最高的游戏。同时根据Steam数据显示,本作在线玩家峰值已突破13万。
.png)
【2】Embark Studios工作室新作《ARC Raiders》近日引爆市场,为搜打撤赛道注入了活力。市场分析机构Alinea Analytics报告显示,该作在全平台首周销量约达250万份。据估算,游戏首发七日内的预期总收入已突破1亿美元。
.png)
【3】11月7日,米哈游的全新预研项目被曝光。据悉,这是一款基于虚幻5引擎的写实奇幻项目,特点包括奇幻史诗大世界、大型BOSS战、智能NPC、动态开放世界、联机合作、多人对抗、UE5高品质等。
.png)
【4】《暗黑破坏神4》国服正式定档2025年12月12日。根据暴雪透露的信息,国服客户端已与全球服务器同步至2.4.2版本,确保国内玩家能够体验到最新的游戏内容和优化。
.png)
投融资速递💰
【1】在公布出色的季度与半财年财报后,任天堂社长古川俊太郎向投资者分享了一份长达61页的战略报告。其中提到任天堂计划将利润再投入多个关键领域,包括收购更多游戏开发商。
报告中提到,这一举措旨在强化内部研发力量。虽然任天堂一向鲜少进行并购,但也有例外,例如2021年收购了加拿大工作室Next Level Games。若未来延续类似标准,业界分析潜在收购对象可能包括Game Freak、HAL研究所与Intelligent Systems——这些团队都与任天堂核心IP有长期合作。在西方开发商中,最有可能的候选则是西班牙的MercurySteam,他们曾制作两款2D《银河战士》,且目前财务状况不稳,可能愿意接受任天堂的收购。
.png)
备注:有些资讯发生时间可能早于本周,但由于(国内)报道较少或尚未报道,归入到本周周报。
下载「陀螺科技」APP
获取前沿深度元宇宙讯息
